
Project Overview
The challenge was clear: redefine the car rental experience. Our client, xxxxxx, sought to create an innovative Car Rental App focusing on Fleet Management, Booking Ease, and Streamlined Payments.
The problem statement
Research shows people aren't satisfied with the car rental experience. Established with a vision to redefine the car rental landscape, Name introduces a groundbreaking concept that empowers consumers by returning control to their hands. Simultaneously, we infuse a touch of luxury and cutting-edge technology, transforming the entire rental experience.


Objective

Redefine the user experience in car rentals.
Develop a robust app for easy fleet management.

Create a seamless booking process.

Implement a secure and user-friendly payment system.
User problems
- The unpredictability of car availability creates discomfort among users who seek assurance that a car will be ready when needed.
- Concerns arise regarding the potential risk of receiving a vehicle in subpar condition or one that fails to meet their expectations, posing a potential disruption to their journeys.
- Users encounter obstacles during the delivery or rental process, serving as a potential hindrance to their overall rental experience.


Possible Solutions
Based on all the information collected through research and findings, I figured that an application will require the following functionality to promote proper renting.
Implement a robust reservation system that provides real-time updates on car availability.
Introduce advanced booking options, allowing users to secure their preferred vehicles well in advance.
Institute thorough pre-rental inspections, ensuring all vehicles meet a set standard of quality.
Establish a user feedback system to improve and address concerns regarding vehicle conditions.
Simplify the rental process through an intuitive and user-friendly interface.
Provide clear, step-by-step guidance to users, reducing the likelihood of difficulties during the rental journey.
Offer customer support channels for immediate assistance in case of any issues, enhancing the overall user experience.
Understanding the Problem



Primary Research
Our chosen method for primary research involves conducting in-depth interviews to gain profound insights into users' behaviors, needs, expectations, and pain points.
To ensure a targeted approach, we initiated sample screening based on the following criteria:
- Gender: Male/Female
- Age: Over 18 years
- Rental Activity: Has rented a car in the last 12 months
- Rental Source: Has rented a car from an app/website (Optional)
Secondary Research
Complementing our in-depth interviews, we conducted quantitative research through a survey to decipher users' motivations for utilizing vehicle rental services and the primary factors influencing their choice of rental vehicles.
Key Findings:
- A significant majority, comprising 63.2% of respondents, utilize car rentals for recreational purposes, including vacations, tourism, and leisure activities.
- About 42.1% of participants opt for car rentals during family visits, emphasizing the crucial role of cars in facilitating family interactions and travel experiences.
- An appreciable 31.6% of respondents indicated using car rental services for business purposes, underscoring the significance of cars in supporting work-related mobility.
- 15.8% of users employ car rental services for homecoming trips, often associated with traveling back to their hometown for special occasions.
- A notable 10.5% mentioned various other purposes, showcasing the diverse and unique needs of users when renting cars.
User Personas

Name: Rohit
Gender: Male
Age:30+
Bio
Rohit has been working as a Software designer in an IT Infrastructure company located in India. Just like every other employee he dont own a vehicle thats why Rohit use car rent app to rent a car for office or for light travel.
Pain Points
- Constantly worried about care availability , espically during family trips.
- Concerned about the risk of receiving a poorly condition car
- Faces difficulties during the rental process.
Goals
- Expect freindly and good service.
- Anticipates getting a car that meets his family needs.
- Expect an easy and efficient rental process to save time and efforts.
Customer Journey Map
Stages
Touchpoints
User Emotions
Opportunities For Improvement
- Sees an ad for the car rental app on social media.
- Visits the app store for more information.
- Curiosity and interest
- Optimize ad content for better clarity and information.
- Downloads the app
- Explores available car models, pricing, and user reviews.
- Excitement about potential choices.
- Some actions points
- Some actions points
- Provide clear pricing details and transparent fee structures.
- Showcase positive user reviews prominently.
- Select a specific car model.
- Review rental terms and conditions.
- Checks for additional features (e.g., insurance options).
- Confidence in the chosen car.
- Concerns about hidden costs and contract terms.
- Streamline terms and conditions for easy understanding.
- Highlight comprehensive insurance options.
- Inputs rental details (dates, pickup location, etc.).
- Chooses payment method.
- Receives a confirmation email.
- Satisfaction with the booking process.
- Anticipation of the upcoming rental.
- Offer a user-friendly booking interface.
- Ensure clear communication of the booking confirmation.
- Receives push notification and reminders.
- Checks the app for any changes or updates.
- Assurance and preparedness.
- Possible excitement or nervousness.
- Ensure timely and relevant push notifications.
- Provide easy access to support in case of changes.
- Arrives at the rental location.
- Uses the app to locate the rental car.
- Completes the pre-rental checklist in the app.
- Excitement to start the journey.
- Eagerness for a hassle-free pickup
- Streamline pickup procedures for efficiency.
- Enhance the checklist feature for thorough inspections.
- Utilizes the app for navigation and trip details.
- Reports any issues or incidents through the app.
- Satisfaction with the car and services.
- Concerns about any issues during the trip.
- Ensure seamless app integration with car features.
- Establish a responsive in-app support system.
- Follows the app's guidance for return procedures.
- Completes a post-rental checklist.
- Receives the final invoice via the app.
- Relief after a successful trip.
- Eagerness to view the final charges.
- Simplify return procedures for user convenience.
- Provide a transparent breakdown of charges.
- Receives a satisfaction survey.
- May receive promotional offers for future rentals.
- Reflection on the overall experience.
- Potential interest in future rentals.
- Encourage honest feedback through surveys.
- Tailor promotions based on user preferences.

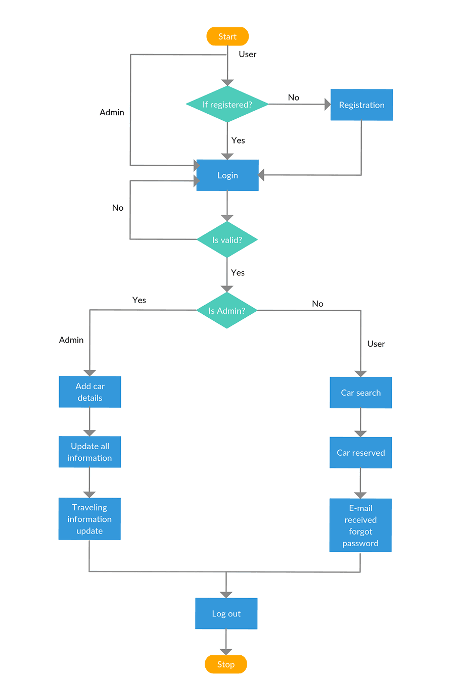
User Flow


Screens

Hi-Fi Designs

Vehicle Screeen

Driver Screen


Dashboard
Allows you to view all of your activities like booking, payment, etc.

Manage Vehicle
Allows you to view your fares, manage your bookings, and also your vehicle info.

Payment
Allows you to view your cards and your payments.

